홈페이지
온라인 카지노 사이트 속으로
회사 프로필
기업 문화
전략적 협력
뉴스 센터
뉴스
비디오 뉴스
위안롱산업
상업 단지
상업가
커뮤니티 비즈니스
문화 관광
호텔
사무실 건물, 주거용 건물
경량 자산 서비스
사업 협력
투자와 협력
모집정보
구매 공지
보충 발표
구매결과 공지
입찰 취소 공지
우리와 함께하세요
재능 개념
사회적 모집
문의하기
문의하기
고객 서비스 센터
메뉴 열기
홈페이지
온라인 카지노 사이트 속으로
반환
회사 프로필
반환
회사 소개
조직 구조
경영 철학
기업 문화
반환
기업 명예
사회적 책임
전략적 협력
뉴스 센터
반환
뉴스
비디오 뉴스
위안롱산업
반환
상업 단지
상업가
커뮤니티 사업
문화 관광
호텔
사무실 건물, 주거용 건물
경량 자산 서비스
사업 협력
반환
투자와 협력
채용정보
반환
구매 공지
보충 발표
구매 결과 공지
입찰 취소 공지
우리와 함께하세요
반환
재능 개념
사회적 모집
문의하기
반환
문의하기
대통령의 우편함
고객 서비스 센터
기타
반환
위안롱 매거진
사이트 맵
법적 진술
무결성 보고서
친절한 링크
조달 입찰
현재 위치:
홈페이지
>
조달 입찰
조달 입찰
조달 입찰
조달 입찰
0512-66966696
0512-66966888
쑤저우 공업원구 Wansheng Street 8호 Yuanrong 빌딩 19~20층
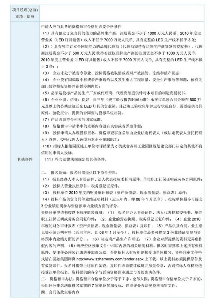
온라인 카지노 사이트 별자리 LED 램프 조달 프로젝트
게시일: 2011년 6월 23일
이전 레벨로 돌아가기